伪·从零开始学算法 - 1.4 - 结构化编程与逻辑结构

伪·从零开始学算法 - 1.4 - 结构化编程与逻辑结构
丁俊尧结构化编程简述
结构化编程来源于 20 世纪 60 年代的软件危机。那时,goto(无条件转移)语句的滥用导致了软件代码难以维护,进而让软件开发变得异常困难。有一个最有名的例子就是 IBM 为其大型机 IBM System/360 编写的系统 IBM OS/360,动用 1000 多名程序员,其开发经历了十年。
科拉多·伯姆(Corrado Böhm)及朱塞佩·贾可皮尼(Giuseppe Jacopini)于 1966 年 5 月在《Communications of the ACM》期刊发表论文,说明任何一个有 goto 指令的程序,可以改为完全不使用 goto 指令的程序。后来艾兹赫尔·戴克斯特拉(Edsger Wybe Dijkstra)在 1968 年也提出著名的论文《GOTO 陈述有害论》(Go To Statement Considered Harmful),因此结构化编程开始盛行。
结构化编程是一种编程典范。它采用子程序、代码区块、for 循环以及 while 循环等结构,来取代传统的 goto。希望借此来改善计算机程序的明晰性、质量以及开发时间,并且避免写出面条式代码。它的提出使程序设计可遵循着一定的结构形式和方法,因而提高了程序设计的效率和质量,为调试和维护程序提供了方便,以便于软件的扩充、改进、组织和管理,因此大大地降低了软件的成本。
结构化程序的特点
- 仅有一个入口
- 仅有一个出口
- 结构中任一部分都应有执行到的机会
- 不出现死循环(无休无止的循环)
结构化编程的三种基本逻辑结构
对逻辑结构进行规范,有助于算法和程序的分块、理解和编制。
以下结构中,某一块可以以除终端框外的任意块或者结构代替。结构可嵌套。
顺序结构
顾名思义,就是各个块之间按顺序执行。如图:先执行
条件结构
条件结构是首先对变量等某一信息进行判断,根据判断的结果执行后续的流程。一般来说有两种情况:
- 如图:如果
条件为真,执行 ,再进行后续操作;否则直接进行后续操作。
绝大多数编程语言都采用上面的做法,而非将“是”和“否”置换过来的做法。如果需要“如果
- 如图:如果
条件为真,执行 ,再进行后续操作;否则,执行 ,再进行后续操作。
循环结构
循环结构是进行循环操作的语句。一般来说有两种情况:
- 直到型:先执行后判断。如图:执行
,判断 条件是否成立。如果成立,执行 ;否则,进行后续操作。
- 当型:先判断后执行。如图:判断
条件是否成立。如果成立,执行 ,再判断 条件是否成立;否则,进行后续操作。
特殊的逻辑结构
上面的逻辑结构已经能够解决几乎所有的算法问题。不过,有一些特殊的形式,由于编程语言的支持,需要注意。
有条件跳转
之前说过,结构化编程是为了避免 goto 的滥用导致的一系列问题。虽然 goto 语句目前仍然可以在许多编程语言中使用,但是如果不是万不得已,绝对不要用。不过,事实上存在 goto 的替代品,只能作用于一个结构内。它们是 break 和 continue 语句。
break 语句会中止循环,直接进行后续操作,如图:如果
continue 语句会结束本轮循环,提前开始下一步循环,如图:如果
它们常常与条件结构共用。
switch 结构
上面的条件结构只支持是/否的二分支情况。在表达多分支的条件结构时,我们使用 switch 结构。
switch 结构的流程图如下:先判断
这样的结构当然不能符合要求。在实际应用中,我们通常使用 break 语句来让分支执行完毕后直接进行后续操作。下图是当所有分支都使用 break 语句之后的流程图:先判断
for 循环
for 循环是一种特殊的当型循环结构。它是先初始化某个循环变量,然后判断循环变量是否符合某条件。如果符合,执行
在 20 世纪 80 年代的江苏科学技术出版社出版的《广播电视中专教材 计算机应用基础》中,for 循环在流程图中有一种简写符号,这种简写符号适用于上图中执行
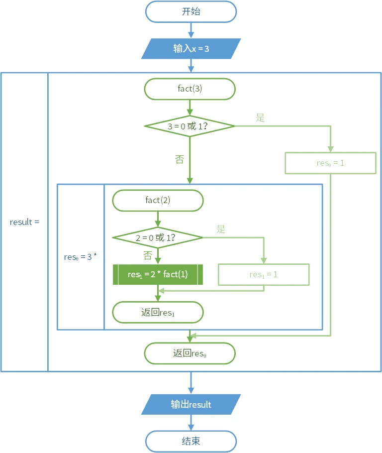
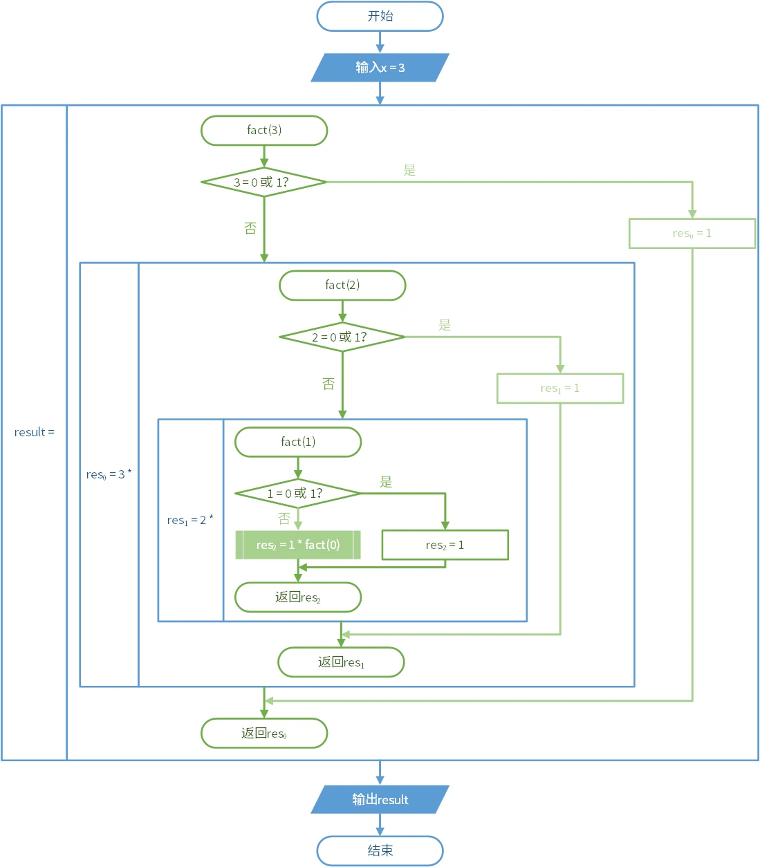
递归
递归是子程序中调用本身的情况。这种情况难以使用流程图描述。它常常与条件结构共用。以下的图是一个求阶乘的递归算法。
在这里,递归的复杂程度取决于输入的
参考资料
- 结构化编程 - 维基百科,自由的百科全书
- 广播电视中专教材 计算机应用基础。江苏科学技术出版社





























