伪·从零开始学算法 - 2.1 - 求一组数的最值

摘要
初始化中...
介绍自己 🙈
生成本文简介 👋
推荐相关文章 📖
前往主页 🏠
前往爱发电购买
伪·从零开始学算法 - 2.1 - 求一组数的最值
丁俊尧这一章开始,我们开始介绍一些算法的案例。
简介
求一组数的最值(包括最大值和最小值)算是入门级的难度。
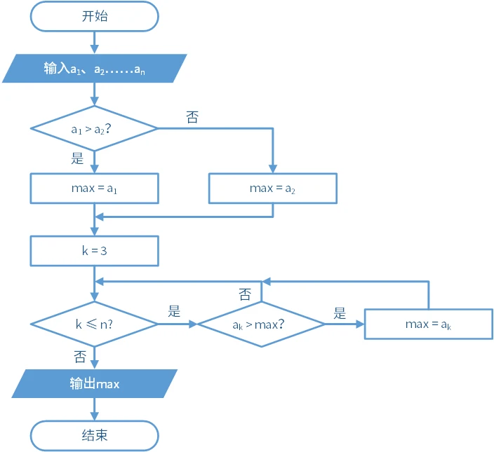
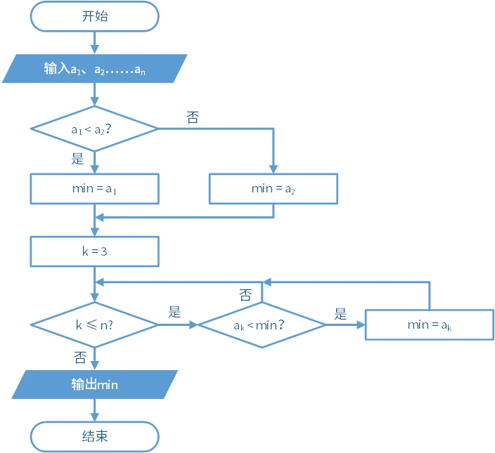
我们通常的做法是:判断第二个数是否比第一个数大/小,如果是,记下第二个数作为最值;否则,记下第一个数作为最值。从第三个数开始,判断它是否比记下的最值大/小,如果是,记下这个数作为新的最值。此循环到最后一个数结束。最终记下的数即为最值。
流程图如下:
对于固定个数
一般来说,计算机的输入是机械化的,在算法给定的情况下,一般只能输入固定个数。
如果是两个数之间的最值的话,算法就很简单:
三个数的话:
更多的数请参照之前的方法。
输入任意多个数
对于无法直接输入任意多个数的编程语言,其实稍微变通,也可以输入任意多个数。
我们可以先输入要输入的数字的个数,再通过循环来对数字进行运算,如图:
我们以求最大值为例:
注意其中“输入
补充
事实上,很多编程语言都有最值的函数,可以直接调用。但是,我希望能够通过简单的算法案例,来加深对算法的认识。在以后的学习中也是这样。
而且,在实际应用中,我们需要考虑的情况还有错误的输入:输入值不是数字怎么办?输入值为空怎么办?……这就需要对输入值预先进行检查。本系列由于方便原因不做考虑,但是实际应用中还要注意。
评论
匿名评论隐私政策
✅ 你无需删除空行,直接评论以获取最佳展示效果



















